The research team led by Prof. JI Junfeng at the Zhejiang University School of Medicine recently published an article entitled “PHC1 maintains pluripotency by organizing genome-wide chromatin interactions of the Nanog locus” in the journal Nature Communications. Researchers found that PHC1, a type of polycomb group (PcG) protein, could silence developmental genes through the polycomb repressive complex 1 (PRC1) and activate Nanog transcription by stabilizing the genome-wide chromatin interactions of the Nanog locus. This study revealed the role of PHC1 in maintaining pluripotency partly through positively regulating Nanog transcription and proposed a mechanistic paradigm on transcriptional activation by PHC1. This significantly extended our knowledge on PcG-mediated regulation of gene expression.
How epigenetic molecules and transcription factors play a role in cell fate decisions synergistically is one of the important scientific issues. PcG proteins maintain cell identity by transcriptionally silencing developmental genes during embryogenesis. PcG proteins can assemble into two major multi-subunit complexes called the polycomb repressive complex 1 and 2 (PRC1 and PRC2), which regulate histone modifications and chromatin states to silence gene expression. PRC1 can be classified into canonical or non-canonical PRC1 (cPRC1 and ncPRC1), both containing the E3 ligases Ring1A/B and one of Pcgf proteins as the core, capable of mono-ubiquitinating lysine 119 of histone H2A (H2AK119ub1). The Cbx subunit (Cbx2/4/6-8) of the cPRC1 complex can read PRC2-mediated H3K27me3 and recruits it to the chromatin, and the PHC subunit (PHC1-3) can promote subsequent chromatin condensation and gene silencing through oligomerization of the sterile alpha motif (SAM). Interestingly, several studies in recent years have shown that PcG molecules can fulfill the function of ncPRC1. However, the role of PHC1 in maintaining pluripotency remains elusive.

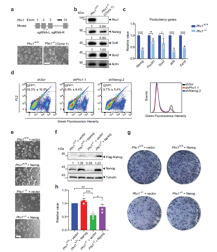
Fig. 1: PHC1 maintains pluripotency of mESCs partly through Nanog.
The team demonstrated that the expression of Nanog and its downstream target genes was significantly reduced after knocking down or knocking out PHC1 in ESCs, while overexpression of Nanog partially rescued the compromised pluripotency caused by PHC1 knockout (Fig. I).

Fig. 2: PHC1 interacts with Nanog and organizes genome-wide chromatin interactions of the Nanog locus.
Besides, it shows that PHC1 interacts with Nanog, and its deficiency impairs the spatial chromatin conformation of the Nanog locus (Fig. 2).
“This study elucidates the role of PHC1 and Nanog in the maintenance of pluripotency, thus providing new insights into understanding the mechanisms by which PcG proteins maintain pluripotency,” said JI Junfeng.